Contact

SACRED is a multi-faceted organisation and has a rich experience and rapport with the grassroots communities. Mobilizing the grassroots, women, youth, children, marginal farmers, landless farmers, disabilities, dalits, unorganized workers, fishermen and quarry workers, under a common forum through innovative empowerment interventions, with the full participation of the grassroots in the execution of the interventions have been the main activities of SACRED.

SACRED, working in collaboration with South Central India Network for Development Alternatives (SCINDeA), Fair Climate Network (FCN), Connecting Dreams Foundation (CDF), Intuit India and NABARD Bangalore has successfully implemented numerous projects and programs to address human right issues, sustainable rural development, empowerment of women, education for all, health and environmental sustainability.

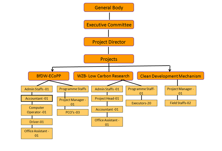
SACRED Projects Organogram